Оглавление
Как пишет Hugging Face, Intel представила комплексное решение для развертывания мультимодальных агентных систем на локальных ПК. Технология позволяет запускать сложные ИИ-конвейеры с обработкой текста, изображений и видео непосредственно на пользовательских устройствах без зависимости от облачных сервисов.
Архитектура мультимодального RAG-конвейера
Ключевым элементом системы является мультимодальный RAG (Retrieval-Augmented Generation) конвейер, который объединяет несколько технологических компонентов:
- BridgeTower — модель для создания единых векторных представлений мультимодальных данных
- Phi-4-multimodal-instruct — мощная визуально-языковая модель для интерпретации контента
- OpenVINO GenAI API — инструменты оптимизации и ускорения инференса
- Model Context Protocol (MCP) — фреймворк для взаимодействия с внешними инструментами

Аппаратная оптимизация для AI PC
Решение специально разработано для работы на ПК с процессорами Intel® Core™ Ultra, которые включают три ключевых вычислительных модуля:
- CPU — центральный процессор для общих вычислений
- GPU — графический процессор для параллельной обработки
- NPU — нейропроцессор для энергоэффективного ИИ
Использование INT4-квантизации через Neural Network Compression Framework (NNCF) позволяет значительно снизить требования к памяти и вычислительной мощности.
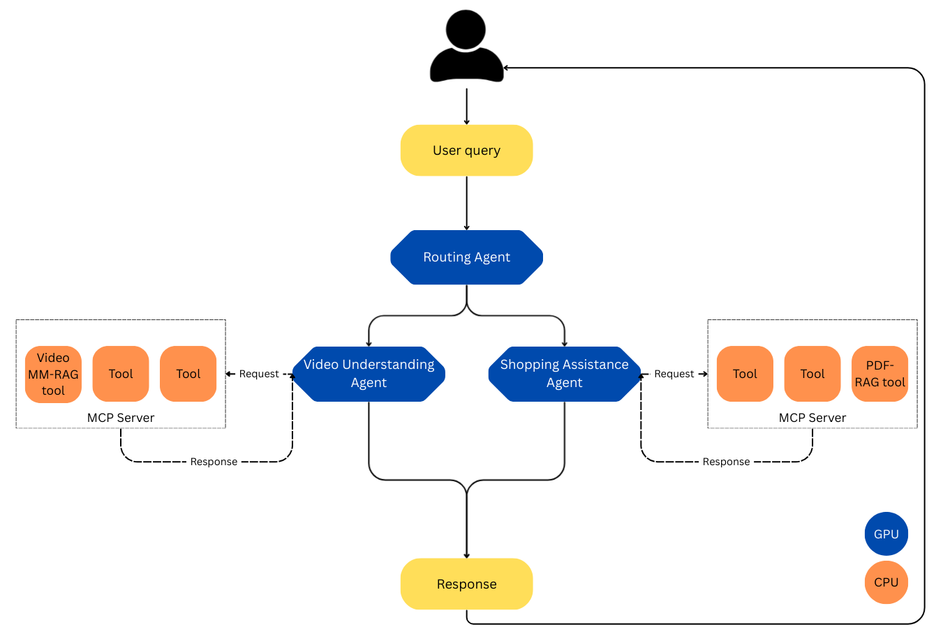
Агентная архитектура с интеллектуальным роутингом
Система использует центральный агент-маршрутизатор, который анализирует входные запросы и определяет, какой специализированный агент должен обработать задачу:
- Агент понимания видео для визуального контента
- Агент-помощник для покупок для товарных запросов
- Документный RAG для работы с PDF и текстовыми данными

Локальный ИИ на ПК — это не просто технологический тренд, а фундаментальный сдвиг в парадигме приватности и доступности. Intel демонстрирует, что сложные мультимодальные системы могут работать без постоянного подключения к облаку, что особенно важно для рынков с ограниченной интернет-инфраструктурой или строгими требованиями к защите данных. Вопрос лишь в том, насколько быстро разработчики адаптируют свои модели под эту архитектуру.
Практическое применение и перспективы
Технология открывает возможности для создания персональных ассистентов, медицинских диагностических систем и образовательных инструментов, работающих полностью офлайн. Демонстрация на CVPR 2025 показывает реальную работоспособность подхода.
Оптимизация через OpenVINO позволяет достичь высокой производительности даже на потребительском оборудовании, что делает технологию доступной для широкого круга пользователей и разработчиков.
Оставить комментарий