Оглавление
Блог AWS Machine Learning пишет о том, как компания Verisk революционизирует работу со страховыми тарифами через интеграцию генеративного искусственного интеллекта в свой продукт Rating Insights.
Проблема ручного анализа страховых данных
Традиционный процесс работы с ISO Electronic Rating Content был крайне неэффективным. Клиентам приходилось скачивать полные пакеты документов даже для получения небольшого фрагмента информации. Сравнение изменений между релизами занимало 3-4 часа на тестовый кейс, а служба поддержки тратила 15% рабочего времени еженедельно на объяснение клиентам, как работать с системой.
- Ручное скачивание полных пакетов для получения минимальной информации
- Неспособность быстро идентифицировать различия между релизами контента
- Значительные временные затраты на обучение новых клиентов
- Задержки в принятии критически важных решений
Архитектурное решение на базе Amazon Bedrock
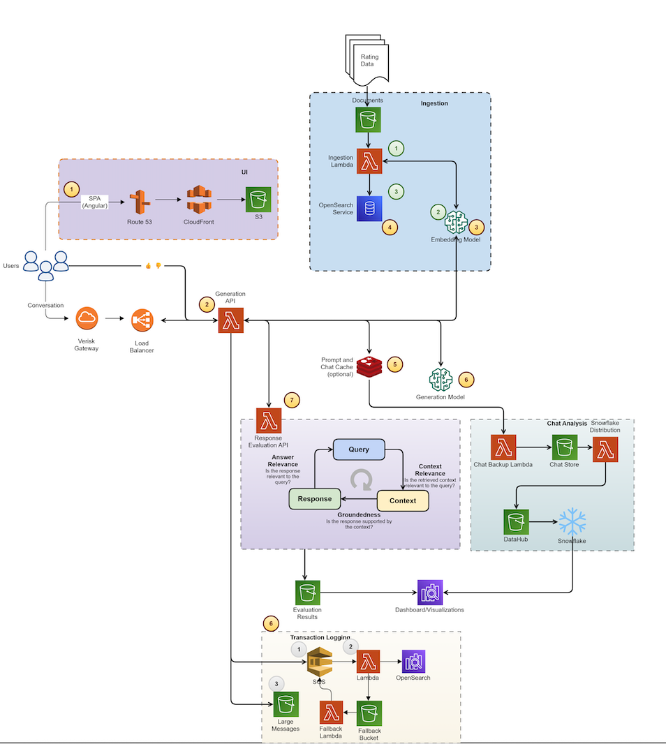
Verisk создала сложную платформу на основе Amazon Bedrock, использующую генерацию с дополненным поиском (RAG) и Amazon OpenSearch Service.

На диаграмме показаны архитектурные компоненты и высокоуровневые шаги процесса приема данных.

- Процесс активируется при появлении нового файла, использует кастомную стратегию чанкинга
- Модель эмбеддингов amazon titan-embed-g1-text-02 из Amazon Bedrock
- Amazon OpenSearch Serverless как векторное хранилище с возможностью фильтрации метаданных
Инференс-петля для генерации ответов

Система использует Anthropic’s Claude Sonnet 3.5 для понимания пользовательских запросов и генерации детальных контекстуальных ответов. Технологический стек включает:
- Amazon ElastiCache для хранения истории чатов
- Тот же amazon titan-embed-g1-text-02 для эмбеддингов вопросов
- OpenSearch Serverless для RAG-поиска релевантных фрагментов
- Claude Sonnet 3.5 для финальной генерации ответов
Трансформация страховой аналитики через генеративный ИИ — это не просто технологический апгрейд, а фундаментальное изменение парадигмы работы с регуляторными документами. То, что раньше требовало дней ручного труда, теперь решается парой вопросов в чат-интерфейсе. Особенно впечатляет применение RAG — система не просто генерирует текст, а работает с точными данными из векторной базы, что критически важно для страховой отрасли с ее жесткими требованиями к точности.
Решение Verisk демонстрирует, как генеративный ИИ может устранять реальные операционные узкие места в традиционных отраслях. Вместо замены людей технология усиливает их возможности, позволяя сосредоточиться на стратегических задачах вместо рутинного анализа документов.
Оставить комментарий