Оглавление
По данным OpenAI, корейская компания Wrtn достигла впечатляющих результатов, построив экосистему AI-приложений для повседневной жизни с использованием моделей GPT. Проект начался с инструментов для повышения продуктивности, но быстро эволюционировал в то, что команда называет «Lifestyle AI» — технологию, предназначенную быть доступной и полезной в повседневной жизни.
От продуктивности к повседневному AI
Wrtn изначально фокусировалась на индивидуальной продуктивности, создавая набор AI-ассистентов для письма и ведения заметок. Однако настоящий прорыв произошел, когда команда осознала потенциал AI как естественного языкового интерфейса для повседневной жизни. В Корее, где цифровая культура уже принимает платформы с персонажами вроде KakaoTalk, Wrtn увидела возможность создать то, что они теперь называют Lifestyle AI.
«Мы поняли, что реальная возможность заключается в AI, который делает открытие и творчество доступными для всех», — говорит Амп Парк, AI-лид Wrtn.
Локализация как ключевой вызов
Одной из самых сложных задач для Wrtn стало создание естественно звучащих диалогов на корейском языке. Ранние выводы GPT‑3 ощущались как английские предложения, просто пропущенные через переводческий движок. С появлением GPT‑4 и GPT‑4.1 тон изменился: сленг, юмор и даже новые интернет-выражения начали появляться естественно.
Команда внедрила систему промпт-инъекций для пользовательских заметок, персонализированного руководства по ролям и настройки температуры, чтобы ответы казались более человеческими. «Большинство корейцев теперь не видят никаких неестественных или неродных выводов», — отмечает Парк.
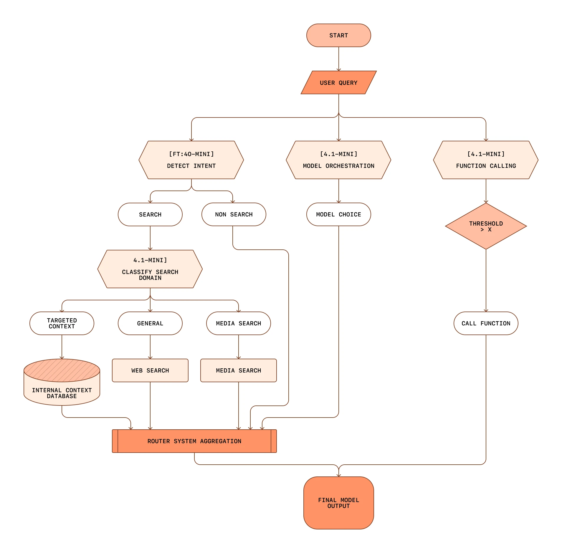
Техническая архитектура масштабирования
Под капотом Wrtn работает роутерная архитектура, которая позволяет легковесным моделям вроде GPT‑4o mini и GPT‑4.1 mini классифицировать и направлять трафик, в то время как более тяжелые задачи вроде консультирования или репетиторства выполняются на GPT‑4.1 и мультимодальных TTS-системах.

Эта модульность делает обновления бесшовными: каждое новое релиз OpenAI можно заменить с минимальными нарушениями, мгновенно умножая как производительность, так и ROI. После обновления роутера время сессии выросло на 15%, а удержание в первый месяц подскочило на 10%.
История Wrtn демонстрирует классический паттерн успеха в AI-индустрии: взять мощную базовую модель и обернуть её в тщательно продуманный продукт с глубокой локализацией. Корейский рынок с его высокой цифровой культурой стал идеальным полигоном для такого подхода. Интересно, что их роутерная архитектура — это фактически реализация на практике идеи Mixture of Experts, только на уровне приложения, а не модели. Вопрос в том, насколько хорошо этот корейский кейс сработает в других азиатских рынках с их лингвистическими особенностями.
Результаты внедрения GPT-5
Недавний запуск GPT‑5 показал еще более значительные улучшения. Wrtn запустила GPT‑5 в тот же день, когда он стал доступен. «Мы увидели мгновенное увеличение пользователей и времени, проведенного с GPT‑5», — говорит Парк.
В течение недели компания зафиксировала 8% рост ежедневных активных пользователей. GPT‑5 обеспечил более последовательное следование инструкциям, более надежную обработку контекста и лучшую персонализацию. Wrtn наблюдает прирост производительности с GPT‑5 по всему продукту, включая классификацию намерений, веб-поиск и другие функции.
Расширяясь за пределы инструментов продуктивности, Wrtn показала, как продвинутые модели могут быть сделаны доступными и полезными для миллионов пользователей в сфере обучения, творчества и коммуникации. Каждый новый релиз OpenAI продвигает эту миссию вперед.
Оставить комментарий